77779193永利官网
English
|
联系我们
|
加入收藏
|
设为首页
首页
77779193永利官网
学院简介
历史沿革
机构设置
党政机构
教学机构
现任领导
历任领导
教授委员会
师资力量
师资队伍概况
博士后
退休教师名单
人才培养
本科生培养
研究生培养
一流课程建设
科学研究
科研基地
成果奖励
科研团队
学术刊物
项目公示
学生工作
学工动态
学工介绍
思政教育
学生组织
规章制度
党群工作
党建动态
理论学习
党风廉政
统战工作
离退休工作
标杆院系
职工之家
工会概况
组织机构
工会活动
双代会专题
77779193永利官网110周年庆
校友天地
本科生名册
研究生名册
校友动态
77779193永利官网教育基金会
网上办公
会议室预约
77779193永利官网测试中心
下载专区
联系我们
综合新闻
通知公告
学术报告
党的思想建设
党纪学习教育
党的二十大专题
党的十九大专题
党的十八大专题
党的群众路线
党风廉政建设
不忘初心 牢记使命
众志成城抗击疫情
党史学习教育专栏
疫情防控期间教学专栏
师德师风
学习贯彻习近平新时代中国特色社会主义思想主题教育
深入贯彻学习党的二十届三中全会精神
深入贯彻中央八项规定精神学习教育
实验室安全
实验室安全
资料下载
科研进展
人才培养
首页
>
人才培养
>
本科生培养
>
教学工作简报
> 正文
本科生培养
- 本科专业介绍
- 教学工作简报
研究生培养
- 研究生培养
- 教学工作简报
- 研究生招生及授位
一流课程建设
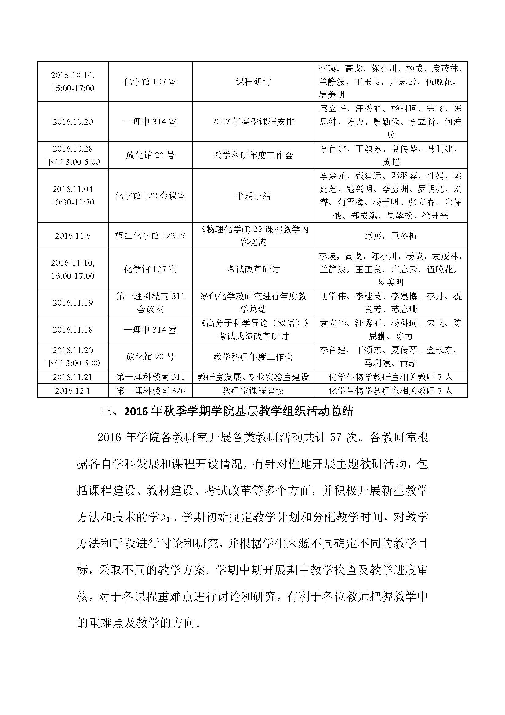
基层教学活动简报-4
访问量:
发布时间:2016-12-01
77779193永利官网
上一条:
督导组工作简报-2
下一条:
学院教学质量评价和改进工作简报-5
【
关闭
】